Dolmar Elektro EM-4316 S EM-4316 S (2003-2004) 3 Antrieb Ersatzteile
3 Antrieb EM-4316 S (2003-2004)

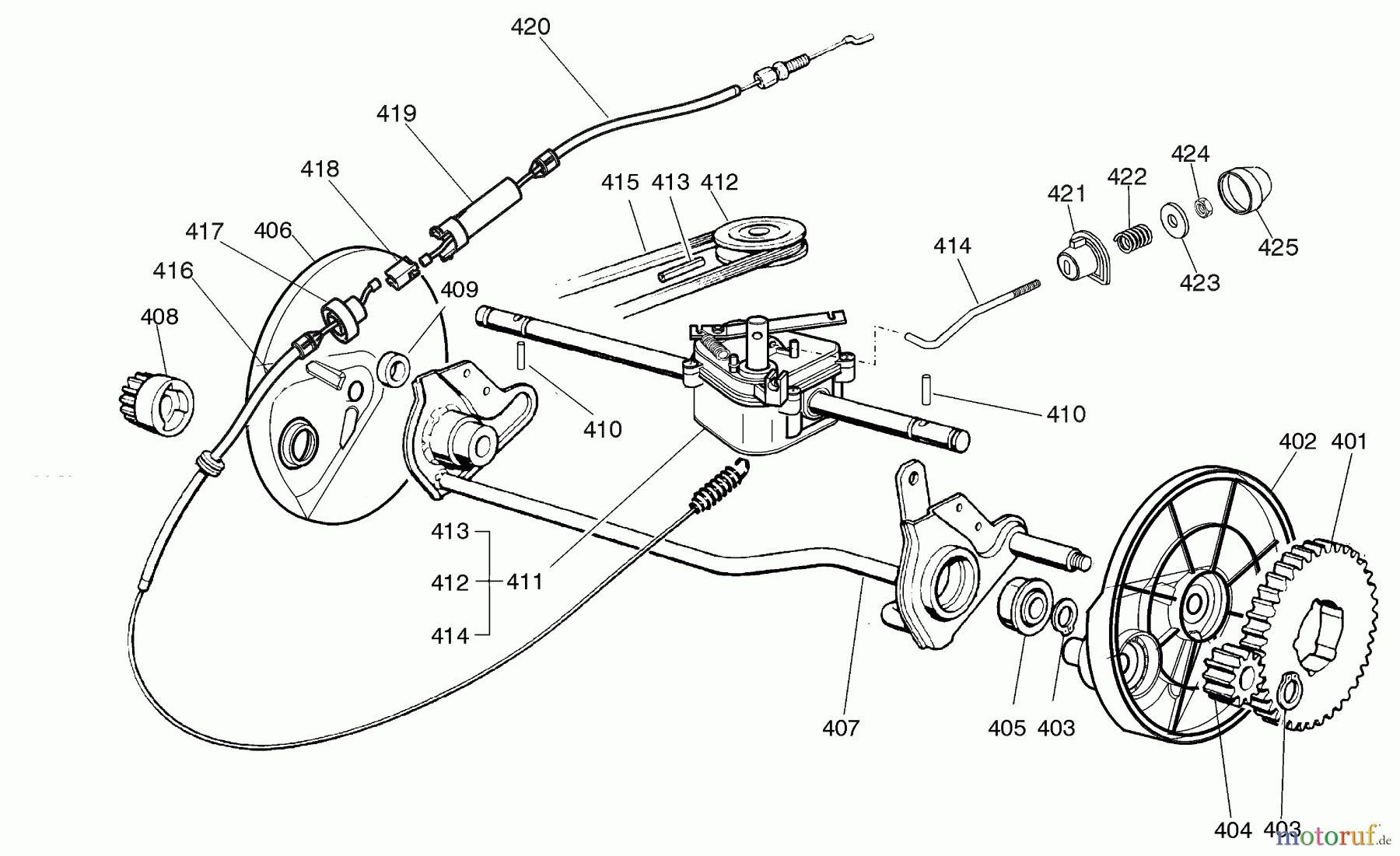
Hier finden Sie die Ersatzteilzeichnung für Dolmar Rasenmäher Elektro EM-4316 S EM-4316 S (2003-2004) 3 Antrieb. Wählen Sie das benötigte Ersatzteil aus der Ersatzteilliste Ihres Dolmar Gerätes aus und bestellen Sie einfach online. Viele Dolmar Ersatzteile halten wir ständig in unserem Lager für Sie bereit.
| BildNr | Artikel Nummer | Bezeichnung | |
| 401 | 664120105 | ZAHNRAD | |
| 402 | 664600093 | SCHUTZ, LINKS RÄDER | |
| 403 | ![]() | 664608600 | SICHERUNGSRING |
| 404 | 664570120 | RITZEL LINKS | |
| 405 | ![]() | 664216035 | LAGER |
| 406 | 664600092 | SCHUTZ, RECHTS RÄDER | |
| 407 | 664000147 | ACHSE, HINTERRAD | |
| 408 | 664570110 | RITZEL RECHTS | |
| 409 | 664170800 | DISTANZRING | |
| 410 | 664753000 | STIFT | |
| 411 | 664003059 | ANTRIEB | |
| 412 | 664601909 | RIEMENSCHEIBE | |
| 413 | 664645705 | STIFT | |
| 414 | 664033280 | VERSTELLHEBEL (BI. CI. DI.) | |
| 415 | 664063710 | RIEMEN Z 25 | |
| 416 | 664001138 | BOWDENZUG, ANTRIEB UNTER | |
| 417 | 664246031 | VERBINDUNG OBEN | |
| 418 | 664042040 | ISOLATION KOMPASS | |
| 419 | 664246030 | VERBINDUNG UNTEN | |
| 420 | 664001150 | BOWDENZUG, ANTRIEB OBER | |
| 421 | 664041957 | BUCHSE | |
| 422 | ![]() | 664450063 | FEDER |
| 423 | 664680009 | SCHEIBE | |
| 424 | 664154510 | MUTTER | |
| 425 | ![]() | 664110230 | NABENDECKEL |


Qualitätsmanagement
Informieren Sie uns, wenn Sie einen Fehler gefunden haben.





